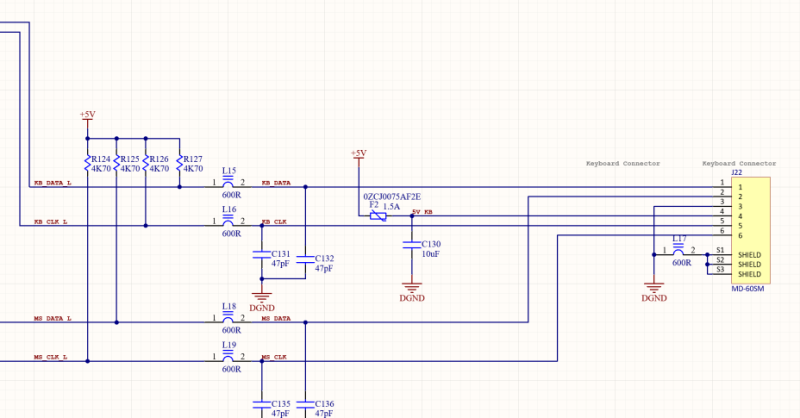
File:F256 Jr PS2 Wiring Diagram.png
From Foenix F256 / Wildbits/K2 Wiki
Jump to navigationJump to search
Size of this preview: 800 × 418 pixels. Other resolution: 928 × 485 pixels.
Original file (928 × 485 pixels, file size: 82 KB, MIME type: image/png)
F256 Jr PS2 Wiring Diagram
File history
Click on a date/time to view the file as it appeared at that time.
| Date/Time | Thumbnail | Dimensions | User | Comment | |
|---|---|---|---|---|---|
| current | 12:35, 21 August 2024 | 928 × 485 (82 KB) | Jfed (talk | contribs) |
You cannot overwrite this file.
File usage
The following page uses this file: